This is a question that has puzzled many cyclists. In simple terms, there is no absolute "better" between threaded and press-fit bottom brackets—it's more about choosing between "ease of maintenance" and "design optimization." Below, I'll break down the pros and cons of each to help you find the right answer for your needs.
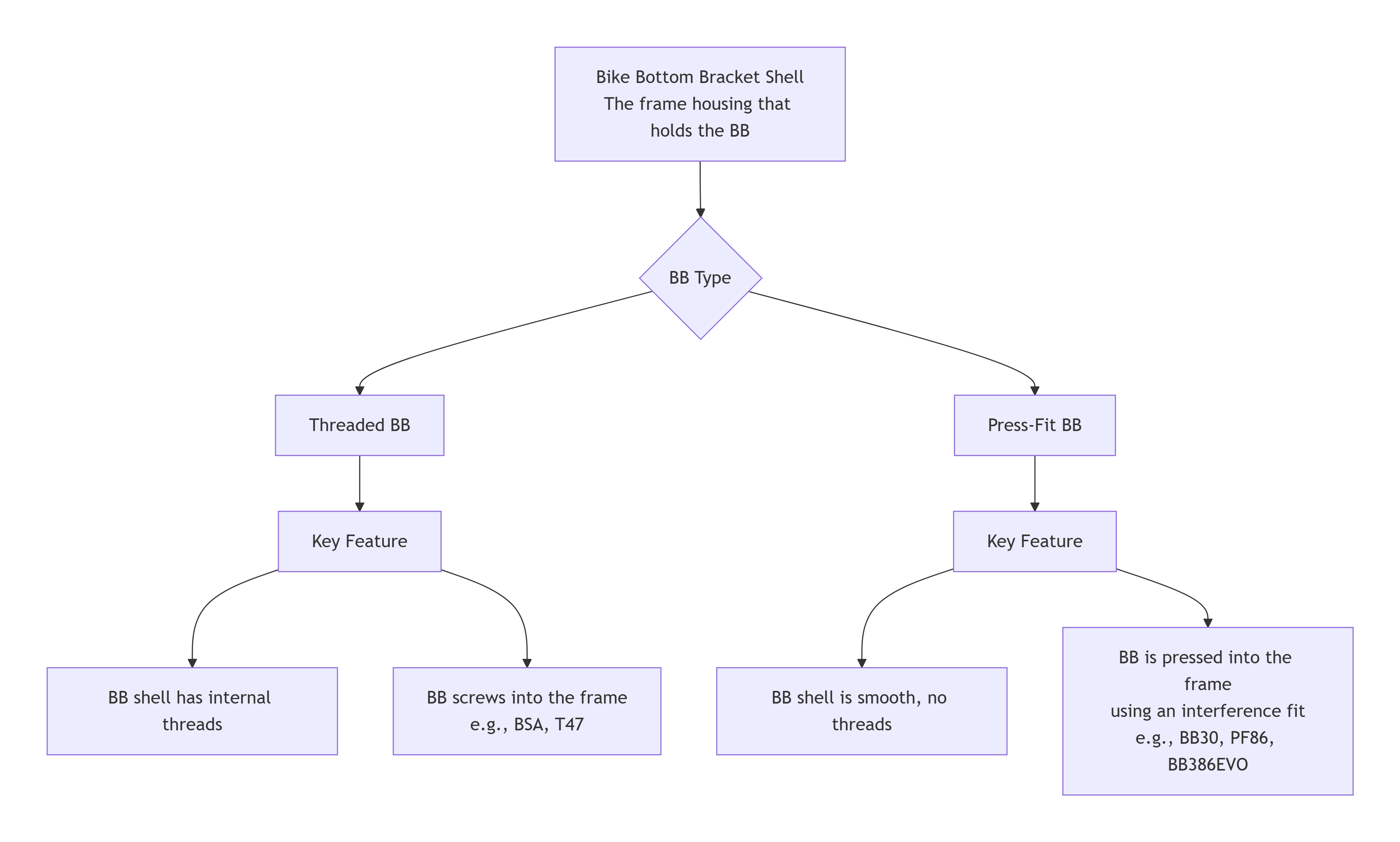
To help you visualize, here's how these two bottom bracket types attach to the frame:
Here's a clear comparison of their core differences:
| Aspect | Threaded BB (e.g., BSA, T47) | Press-Fit BB (e.g., BB30, PF86, BB386EVO) |
|---|---|---|
| Ease of Maintenance | ⭐⭐⭐⭐⭐ (Advantage) Simple installation. Requires only a standard socket wrench. Can be done at home by the rider. |
⭐⭐⭐ Requires specialized tools for pressing in and pulling out. Improper installation can damage the frame. |
| Risk of Creaking | ⭐⭐⭐⭐⭐ (Advantage) The threaded connection is very secure and less prone to movement, making creaking unlikely. |
⭐⭐⭐ Highly dependent on the machining precision of the frame's BB shell. Any slight tolerance issue can lead to annoying creaks under load. |
| Weight & Design | ⭐⭐⭐ The frame shell needs a threaded metal insert, adding about 20-30 grams of weight. |
⭐⭐⭐⭐⭐ (Advantage) Bearings can sit directly in the frame, eliminating extra parts for potentially lighter weight. The larger shell opening also allows for wider downtubes, improving frame stiffness and tire clearance. |
| Durability | ⭐⭐⭐⭐ Stable and reliable. Lifespan mainly depends on the bearing quality itself. |
⭐⭐⭐ Durability depends on both bearing life and the precision of the frame shell. Tolerance issues can lead to uneven bearing wear. |
The answer lies in your riding habits and what you value most:
A DIY Enthusiast: You enjoy working on your bike at home and want the process to be simple with minimal tools.
Someone Who Values "Peace and Quiet": You're sensitive to noises and don't want to spend time diagnosing and fixing creaks.
A Pragmatist: You primarily ride for the joy of it and want a durable, trouble-free bike with low long-term maintenance costs.
A Performance-Oriented Racer: You're chasing the absolute lightest setup and maximum bottom bracket stiffness for the most direct power transfer with every pedal stroke.
A "Specs Enthusiast": You enjoy following new technologies and standards and don't mind a bit of experimentation for potential performance gains.
A Rider Who "Leaves It to the Pros": Your bike is always serviced at a shop, and you trust your mechanic's skill to handle the installation perfectly.
Here's an interesting trend: As noted in some search results, major brands like Specialized and Trek have moved back to threaded bottom brackets (like BSA and T47) on some of their high-end models in recent years. This shift largely reflects the market's strong demand for reliability and ease of maintenance.
Ultimately, your bike's frame dictates your choice. If you're shopping for a new bike, pay close attention to its bottom bracket standard and use the analysis above to guide your decision. If you already own a bike, get to know its characteristics—it'll help you troubleshoot issues down the road.
What frame are you currently riding, or which bike model are you considering? Tell me the specific model, and I can help you identify which bottom bracket system it uses.